远光动态

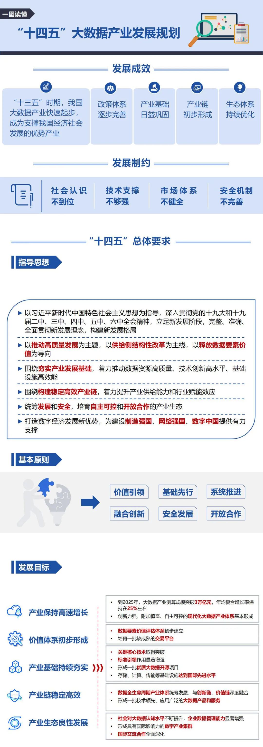
【图解】“十四五”大数据产业发展规划

  • 时间:2021-12-07
  • 来源:远光软件

【图解】“十四五”大数据产业发展规划

来源:工业和信息化部信息技术发展司


2021年11月30日,工信部发布《“十四五”软件和信息技术服务业发展规划》。

【图解】“十四五”大数据产业发展规划


【图解】“十四五”大数据产业发展规划

【图解】“十四五”大数据产业发展规划

【图解】“十四五”大数据产业发展规划

【图解】“十四五”大数据产业发展规划